New bio-inspired algorithm slashes renewable power system costs
Read the full article here.
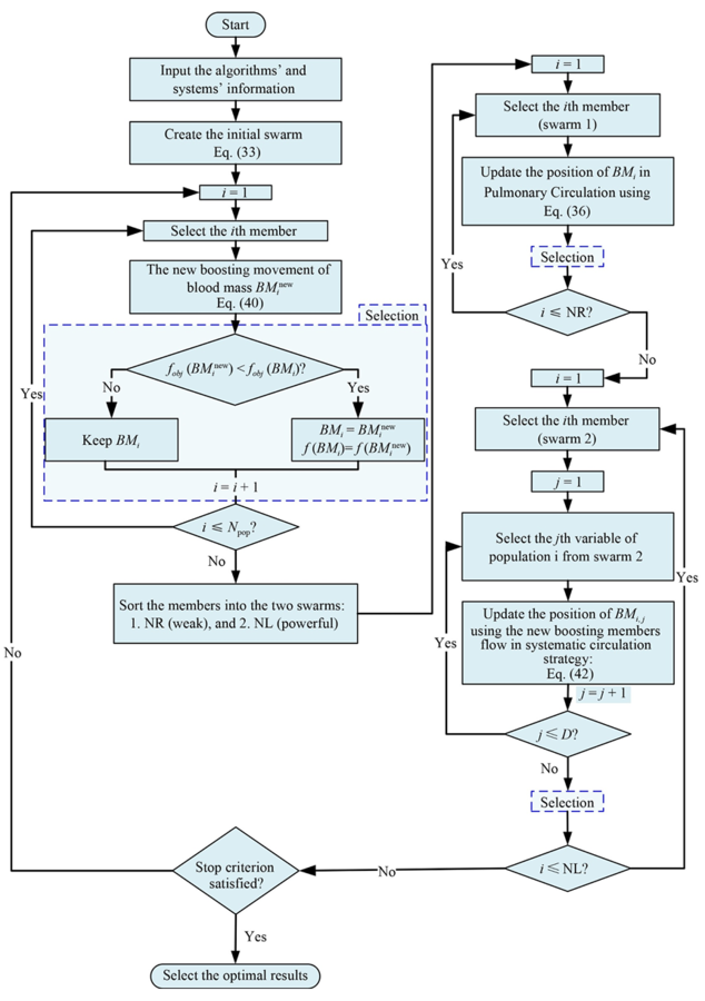
As renewable power rapidly reshapes global electricity systems, engineers face a growing challenge: how to operate increasingly complex grids with maximum efficiency and minimal cost. This study introduces a new bio-inspired optimization approach—the Boosting Circulatory System-Based Optimization (BCSBO) algorithm—that mimics the adaptive behavior of the human circulatory system to navigate difficult decision landscapes. By enhancing search mobility and overcoming local traps, the algorithm consistently uncovers superior operating strategies for power networks integrating wind and solar energy. Across multiple performance scenarios, BCSBO delivered lower costs, smoother voltage profiles, and reduced power losses, signaling a promising new direction for next-generation power-grid optimization.
At the heart of the study lies an upgraded algorithm modeled on the biological logic of blood flow. BCSBO expands the original CSBO design by equipping "blood-mass agents" with more flexible, adaptive movement rules that allow them to circulate through the solution space, escape congestion points, and continuously seek better pathways—much like the human circulatory system optimizing for survival.

